県民意見の募集結果を公開
大分県は県立美術館推進局のホームページにおいて、工事の始まった建設現場の様子を写真入りで伝えるとともに、県立美術館利用規則(案)や指定管理者の任意指定(案)に対する県民意見の募集結果について公開しました。
県立美術館推進局へのリンク 県立美術館推進局
県が「新しい美術館を語る夕べ」を開催予定
大分県は、4月11日(木)iichiko総合文化センター1階アトリウムプラザにおいて「大分らしいユニークな新しい美術館を語る夕べ」と題したイベントを行うと発表しました。
出演者は、新美術館の設計を担当する坂茂建築設計の坂茂氏、新美術館の館長に内定している武蔵野美術大学教授・新見隆氏、そして広瀬大分県知事です。
県立美術館推進局へのリンク 25年4月11日(木)「大分らしいユニークな新しい美術館を語る夕べ」のお知らせ
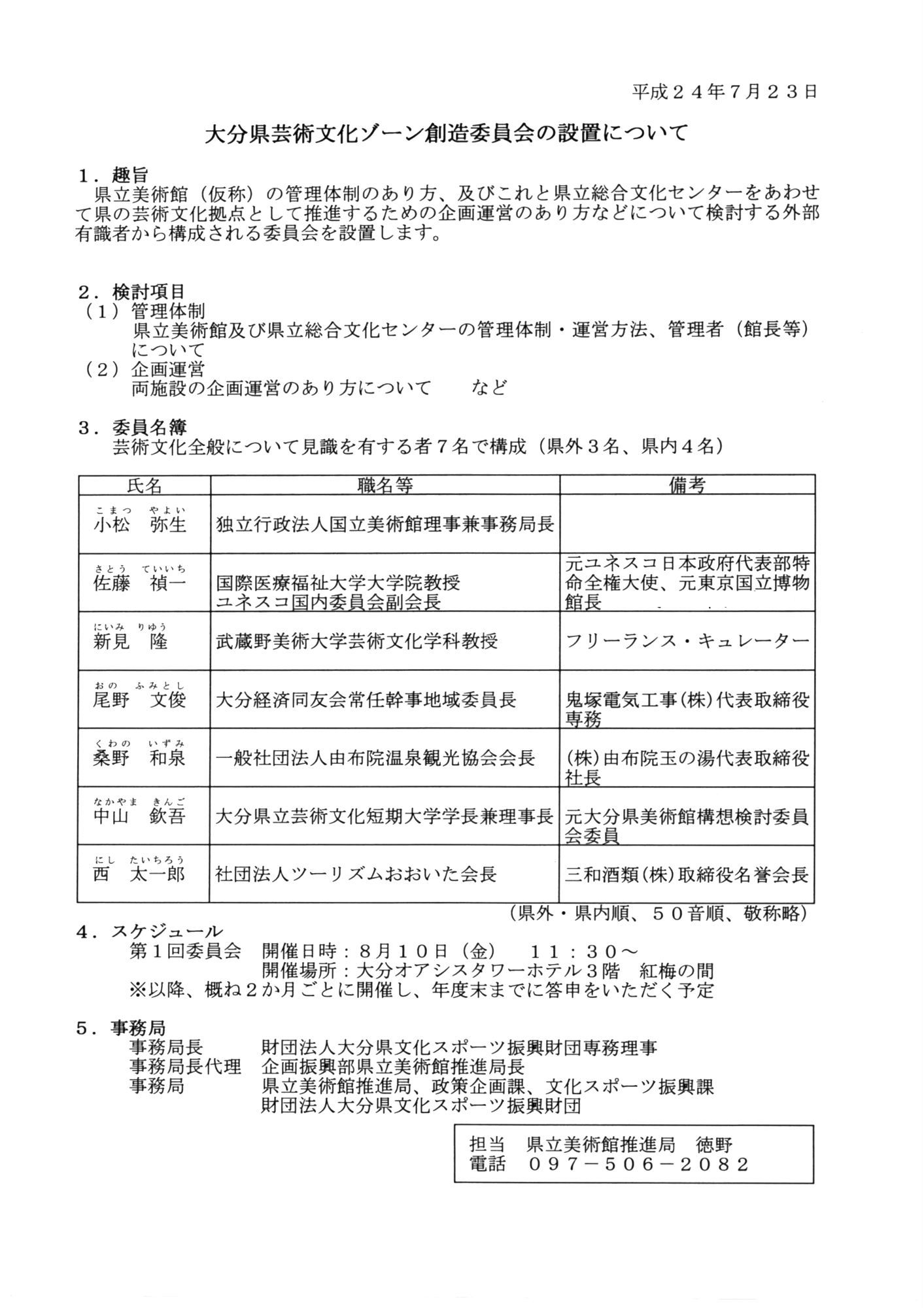
芸術文化ゾーン創造委員会が最終答申
県が設置した芸術文化ゾーン創造委員会は2月9日(土)、知事に対する最終答申をまとめました。答申原文は2月19日、県立美術館推進局のホームページで公開されました。
大分合同新聞へのリンク 「独自性保ち連携を」 創造委が最終答申
県立美術館推進局へのリンク 大分県芸術文化ゾーン創造委員会 委員会資料
芸術文化ゾーン創造委員会が中間答申
建設予定の県立美術館と隣接する県立総合文化センターの管理体制、企画運営のあり方などを検討する大分県芸術文化ゾーン創造委員会の3回目の会議が、11月17日(土)に開かれました。
委員会には「両施設がが 連携した企画運営の展開について」と「両施設が連携するための組織・管理体制について」の二点が諮問されていますが、後者について「県の平成25年度組織改正等へ反映していただくため」として、中間答申が発表されました。
答申では、「県と十分な連携をとれる財団法人大分県文化スポーツ振興財団を母体として発展改組の上、県と財団が一体となって管理運営を行うことが最良の方法であることから、同財団を管理者として指定することが望ましい」としています。
県立美術館推進局へのリンク 大分県芸術文化ゾーン創造委員会 委員会資料
委員会資料を公表
大分県芸術文化ゾーン創造委員会は8月と10月に開催されましたが、大分県は11月8日、この会議の席上配布された討議資料を公開しました。
これによれば、10月には管理・運営について検討された模様で、次回は12月に開催。来年2月の委員会で答申がまとめられる見通しとなっています。
公表された資料の一部
県立美術館推進局へのリンク 大分県芸術文化ゾーン創造委員会 委員会資料
追記: 委員会は11月17日に第3回の会合が開かれ、組織・管理体制についての中間答申が出されました。(2012/11/21)
「県芸術文化ゾーン創造委員会」が第2回会合
大分県が設置した「県芸術文化ゾーン創造委員会」は10月25日、第2回の会合を開き、新設する美術館と隣接する総合文化センターの「一体的な管理・運営体制について協議した」とのことです。
2010年の美術館構想検討委員会の審議状況、2011年度の設計者選定と基本設計案については、県がホームページなどを通じて積極的に情報を公開してきましたが、本年度はガレリア竹町に設置された「県立美術館まちなか支局」のイベント情報のみとなっています。
大分合同新聞へのリンク(10月26日)2施設の連携策など検討 県芸術文化創造委
(8月11日)県立美術館と総合文化センター 連携策検討
県立美術館推進局へのリンク お知らせ
県が委員会を設置
大分県は7月23日、県立美術館の管理運営のあり方や、隣接するiichiko総合文化センターとの連携を検討するため、外部の有識者による委員会を設置すると報道発表しました。
会議は8月から「概ね2か月ごと」の開催が予定され、館長人事についても検討するとみられます。
「県立美術館のあり方 検討委設置へ」
TOSニュースが伝えるところによれば、広瀬知事は6月19日に開かれた県議会定例会の中で、県立美術館のあり方について検討するため外部の有識者などで作る委員会を新たに設置することを明らかにしました。
TOSテレビ大分へのリンク TOSニュース「県立美術館のあり方 検討委設置へ」
「まちなか支局」ブログで情報発信
「県立美術館まちなか支局」は、5月28日インターネット上における情報発信の場として「machinakaの日記」というブログを開設しました。
「県立美術館まちなか支局」を開設
中央の白い空き店舗が、「県立美術館まちなか支局」の予定場所
大分県は5月14日、大分市の竹町ドーム広場前に「県立美術館まちなか支局」を開設すると発表しました。ここでは、県立美術館や芸術会館に関する広報・情報提供を行うほか、芸術に関する勉強会・ワークショップ・意見交換会等を実施するとのことです。
広瀬知事は定例記者会見の中で、「大人も子どももワークショップで楽しめるような場にしたい」と抱負を語りました。県立美術館推進局のWebでは、5月26日(土)、6月6日(水)に開催予定のイベントが紹介されています。
大分県へのリンク(PDF資料あり) 平成24年5月14日知事定例会見
美術館推進局へのリンク(5月21日追加) 「県立美術館まちなか支局」の開設について
(5月22日追加) 「県立美術館まちなか支局」 イベントのお知らせ
大分合同新聞へのリンク 県立美術館の情報発信 まちなか支局を開設
(5月22日追加) アイデア集まる場所に 県立美術館支局開設
設計案説明会における意見を公開
大分県は3月23日から30日までの間、県下で7回の「基本設計案説明会」を開き、設計案について県民民に説明すると共に意見を募ってきました。その結果が、「ご意見等及び回答」としてまとめられ、公表されています。
県立美術館推進局へのリンク 県立美術館施設整備方針案説明会でのご意見等について
県が基本設計案を公表
大分県は3月30日、県立美術館基本設計案をPDFファイルとして公表しました。
県立美術館推進局へのリンク 県立美術館基本設計案を公表します。
設計素案に外観イメージを追加
大分県は、2月3日に公表した県立美術館基本設計素案に、現段階での外観イメージなどを追加して18日に発表しました。

建物の外観が具体的に明らかになったほか、管理ゾーンの配置の見直し、免震構造の採用や自然エネルギーの活用などが盛り込まれています。
(県立美術館構想推進局) 県立美術館の外観イメージ等について
(大分合同新聞) 新県立美術館 県産木材で「竹工芸」表現
(読売新聞) 県立美術館「開かれた空間に」
美術館駐車場の用地取得交渉がまとまる
2月13日付大分合同新聞によれば、大分県は「新しい県立美術館(大分市寿町)の駐車場用地として、建設予定地の隣接地(3855平方メートル)を所有者の大分銀行から取得する交渉がまとまったことを明らかにした」とのことです。
また、大分県が発表した「平成24年度一般会計当初予算(案)(施策体系)」によれば、平成24年度当初予算の「県立美術館建設事業」には3億8,800万円、県立美術館開館に向けた機運醸成を図るための「まちなかアートギャラリー推進事業」には563万円余りが組まれています。
(大分合同新聞) 美術館駐車場 用地取得交渉
(大分県) 平成24年度一般会計当初予算(案)(施策体系)
学芸職(非常勤職員)を募集
大分県は、県立美術館構想推進局に勤務する学芸職(非常勤職員)の募集を始めました。
雇用期間は平成24年4月1日から1年間ですが、更新されることもあるとのことです。
(県立美術館構想推進局) 学芸職(非常勤職員)の募集について
「県立美術館基本設計素案」が公表されました
大分県は2月3日(金)、県立美術館の「基本設計素案」をホームページ上に公開しました。
設計者選定のプレゼンテーションで示されたイメージ図から具体的な図面となり、いくつかの手直しもされているようです。
大分県美術館構想推進局へのリンク 県立美術館基本設計素案を公表します。

県政特別番組が放送されました
大分県は1月28日(土)午後、「アートのチカラ ~みんなで創造る美術館~」と題した県政広報番組を放送しました。
設計者選定「経過に問題なし」
12月28日付大分合同新聞によれば、県立美術館の設計者選定(第2次)に残った6者のうち2者から、審査結果について「事前のルールを逸脱した」「応募者の資格を満たしていない」という指摘があり、選定委員長が「選定経過に問題はない」とするコメントを発表したとのことです。
(県立美術館構想推進局) 県立美術館の設計者選定について(委員長コメント)PDFファイル(94KB)
県立美術館設計者を選定
大分県は12月1日、前日に開催した開催した第3回県立美術館設計者選定委員会(第2次審査)において、平賀信孝氏(株式会社坂茂建築設計)を最優秀者として選定したと発表しました。
県立美術館構想推進局のホームページでは、第2次審査に進んだ6人の応募者の提案書が公開されています。またプレゼンテーションの様子は、Windows Media形式のファイルとして期間限定で公開されました。
(県立美術館構想推進局) 県立美術館設計者選定結果について
県立美術館(仮称)設計者選定の結果について
(大分合同新聞) 県立美術館の設計者選定 最優秀に平賀氏
県立美術館 評価と期待の声
(西日本新聞) 県立美術館の設計案決まる
(朝日新聞) 県立美術館設計者に平賀信孝氏を選定
(毎日新聞) 新県立美術館:設計者決定 開放的で自由
(NHKニュース) 県立美術館は県産材ヒノキ活用
(OBSニュース) 県立美術館の設計者決定
(TOSニュース) 県立美術館 設計候補者決定
(OABニュース) 県立美術館 設計者決定
「プレゼンとヒアリング」を公開すると発表
大分県は、県立美術館設計者選定における第2次審査(最終審査)の一環として、第1次審査を通過した各応募者が行う提案書の説明(プレゼンテーション)と、設計者選定委員会によるヒアリングを公開すると発表しました。

プレゼンテーションとヒアリングは、11月30日(水)午後12時半からiichiko音の泉ホールで行われる予定です。傍聴申込みについては、美術館構想推進局のホームページに掲載されています。
また同局は、「県立美術館設計にあたっての考え方(案)」を公開しています。
(県立美術館構想推進局) 県立美術館設計にあたっての考え方(案)を公表します。
美術館設計者の選定すすむ
大分県では県立美術館の設計者を公募し、選定作業を進めています。
第2回大分県立美術館設計者選定委員会において、152人から6人を選びました。審査の経緯と結果は県立美術館構想推進局のホームページで公表されています。

第2回大分県立美術館設計者選定委員会(第1次審査)会議結果
大分合同新聞の記事へのリンク 県立美術館の設計者1次審査 6人に絞る
大分経済同友会が提言
大分経済同友会は、本年1月に発表した「県立美術館整備の方向性~クリエイティブな美術館&都市づくりに向けて~」に続き、9月6日に「提言 県立美術館整備の方向性II~創造都市実現のための処方箋~」を発表しました。
サイトからPDFをダウンロードすることが出来ます。 大分経済同友会
施設整備方針案の説明会が開かれます
大分県は、県立美術館の建設(施設整備)に県民の意見を反映するため、下記の日程で説明会を開くとのことです。
8月24日(水) 10:00~11:30 宇佐総合庁舎大会議室
14:00~15:30 中津総合庁舎3階大会議室
8月25日(木) 10:00~11:30 国東総合庁舎301会議室
14:00~15:30 別府県税事務所3階大会議室
8月26日(金) 10:00~11:30 竹田総合庁舎3階大会議室
14:00~15:30 豊後大野総合庁舎3階31会議室
8月29日(月) 10:00~11:30 日田総合庁舎4階大会議室
14:00~15:30 玖珠総合庁舎3階大会議室
8月30日(火) 13:00~14:30 豊後高田総合庁舎3階大会議室
8月31日(水) 10:00~11:30 臼杵総合庁舎3階大会議室
14:00~15:30 由布市湯布院健康温泉館大ホール
9月1日(木) 18:00~19:30 iichiko 総合文化センター映像小ホール
9月2日(金) 10:00~11:30 県庁舎本館2階正庁ホール
14:00~15:30 佐伯総合庁舎4階大会議室
実施要領は県庁ホームページでお確かめください。
県立美術館施設整備方針案の説明会に参加しませんか? - 大分県ホームページ
県議会が補正予算案を可決
大分県議会は8月3日、県立美術館の建設費の一部を含む補正予算案を可決し、閉会しました。
OBSニュース 第2回定例会閉会 [12:00]
定例県議会は、防災対策の強化や県立美術館の用地取得費用などを盛り込んだ546億円余りの補正予算案を可決し、3日閉会しました。
第2回定例県議会最終日の3日、各委員会の委員長が付託議案の審議結果を報告しました。この中で、予算特別委員会の桜木博委員長は、県立美術館の整備計画について、広く県民の声を反映するよう要望があったと報告しました。その上で、県立美術館の用地取得費用などとして35億円、地震防災対策として68億円余りを盛り込んだ総額546億円余りの補正予算案を可決しました。(以下略)
TOSニュース 県議会 防災対策など補正予算成立(11:30)
地震防災対策の強化や県立美術館の建設に関わる予算などを盛り込んだおよそ546億円の一般会計補正予算が3日に成立しました。
3日の県議会ではまず予算特別委員会の桜木委員長が審査の結果を報告し県立美術館については県民の意見を広く聞くようにという意見を付けたことを報告しました。
さらに県民クラブの平岩議員からは県民向けの広報活動が不足していたのではといった意見なども表明されました。その上で採決が行われ地震防災対策の強化や県立美術館の建設に関わる予算などを盛り込んだ546億4900万円の一般会計補正予算は賛成多数で成立しました。(以下略)
構想推進局が資料公表
県立美術館構想推進局は県庁のホームページ上で、「県立美術館施設整備方針案」をはじめとする資料を公表しました。(下の画像をクリックすると、別ウィンドウで構想推進局のページを開きます。)
県立美術館構想推進局が「かわら版」を発行
5月に発足した県の県立美術館構想推進局は、県庁ホームページの中で「かわら版」Vol.1を発表しました。
(大分県のホームページへのリンク)
県立美術館構想推進局かわら版

県が美術館建設予定地を発表
大分県の広瀬知事は5月30日午後県庁内で記者会見を開き、大分市内のiichiko総合文化センターの北側(旧厚生学院跡地)に県立美術館を建設する方針を発表しました。
大分合同新聞 大分市に県立美術館 建設地が決まる決着、歓声と落胆 県立美術館建設地決まる
朝日新聞 県立美術館、大分市に 知事決定「総合的にみて」
大分県のホームページ 県立美術館の建設地の選定結果について
美術館建設運動
大分県美術協会は新しい美術館の建設を希求しています。
広瀬知事は2011年2月23日の県議会において、新しい県立美術館を建設する方針を表明しました。
2010年は大分県庁内に「大分県美術館構想検討委員会」が組織され、県立芸術会館の現状と今後の美術館があるべき姿について検討が重ねられてきました。
11月25日に最後となる第6回検討委員会が開催され、答申書をとりまとめたのち、広瀬知事に答申しました。12月15日から翌年1月末まで、パブリックコメント(県民の意見)の募集が行われました。
(大分県のホームページへのリンク)
県立美術館基本構想【概要】(PDF:168KB)

県立美術館基本構想答申(PDF:1.75MB)
構想検討委員会のあゆみ (県のホームページへのリンク。一部にリンク切れが発生しています)
第1回大分県美術館構想検討委員会結果のお知らせ 2010年2月3日更新
第2回大分県美術館構想検討委員会結果のお知らせ 2010年3月24日更新
第3回大分県美術館構想検討委員会結果のお知らせ 2010年6月2日更新
第4回大分県美術館構想検討委員会結果のお知らせ 2010年8月9日更新
第5回大分県美術館構想検討委員会結果のお知らせ 2010年10月6日更新
大分合同新聞の記事へのリンク 「利便性よい場所に」 県美術館構想検討委
第6回大分県美術館構想検討委員会結果のお知らせ 2010年12月3日更新
大分合同新聞の記事へのリンク 県美術館構想 知事に答申
朝日新聞の記事へのリンク 「新美術館が必要」と検討委が答申 県、年度内に判断へ
◆◆
県民意見募集の結果は、大分県のホームページに掲載されました。
「県立美術館基本構想答申」に対する県民意見募集結果について
寄せられた意見の中では、95%の人が新しい美術館を「つくったほうがよい」としているそうです。
2月23日の建設方針表明について、トップページで紹介したほかにも多数のメディアが報道しています。
大分合同新聞 数十億円の美術館建設費 基金活用の方針
読売新聞 県立美術館建設へ
朝日新聞 美術館新設、95%が賛成 県調査 立地は大分市が半数
毎日新聞 県美術館:建設ゴーサイン、知事が所信表明 候補地は明言せず
既に自治体では別府市と由布市が誘致の意向を示していますが、知事の建設方針表明を受けて、大分市商店街連合会などが大分市内における建設を要望したとのことです。
西日本新聞 県立美術館 「大分市内に建設を」 市内19団体が知事に要望
県立病院と県立図書館の壁面をお借りして、2010年3月から『もっと美術を! [移動]県美展』を開催してきました。12月に作品を入れ替え、『もっと美術を!県美協秀作展』として展示を継続しています。県民の皆さんへ少しでも美術鑑賞の機会を提供するとともに、美術館建設の機運醸成を願っています。


『もっと美術を!県美協秀作展』については、大分合同新聞2011年2月3日夕刊文化面で取り上げていただきました。






